Door Slam Analysis with EnergyPod and PressurePod

Collect more data in less time with Pod technology and IOManager

April 2025, Detroit (USA)

Energy and Pressure

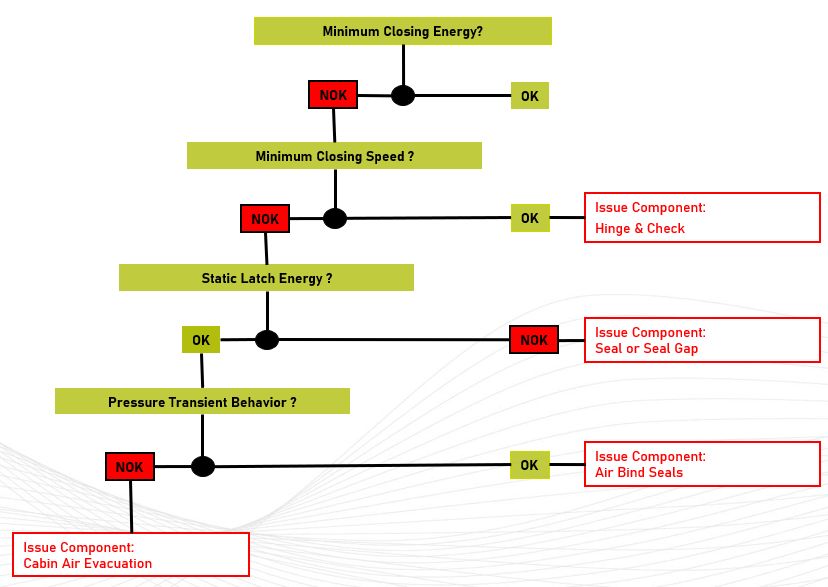
Combining user energy (and related metrics) with cabin pressure data during a door slam event can immediately aid troubleshooting efforts. Knowing closing energy or cabin pressure as standalone measurements is useful, but when both metrics are tracked in the same door slam event, engineers can narrow down potential issue components within the door system. With IOManager software, measurement data can be streamed from EnergyPod and PressurePod at the same time and processed into reports in an instant. Door slam events are incredibly dynamic, so capturing the most amount of valuable data in one go is always beneficial.

Custom Analysis with Troubleshooting in Mind

With EnergyPod and PressurePod, highly critical data can be collected quickly so more time and focus can be spent on data analysis. With available metrics on EnergyPod and PressurePod such as closing energy, closing speed, door angle, friction, static latching force, and cabin pressure, users can begin to pinpoint what component needs the most attention. Once decided, users can create more custom correlations or tabulate data to further their study directly in IOManager reports.

Templates for Repeated Analysis

Need to perform the same analysis for multiple cars or doors? IOManager makes the measurement campaign as easy as possible using a template-based, procedural setup. Choose your Pod input (EnergyPod, PressurePod), processing scheme (time-based data and individual device metrics), and output (text file, custom report, etc.) options and use the same workflow for multiple instances. In the example above, the speed of the door at any point along its travel from fully opened to fully closed is ready for anaylsis immediately upon finishing data collection. This speed profile is just one example of behaviors of the door worth investigating in a troubleshooting scenario.

// Related Products